新国盛证券时代正式开启,新简称,新官网,呈现五大变化
来源:财联社
财联社10月27日讯(记者 林坚)“新国盛”来了!
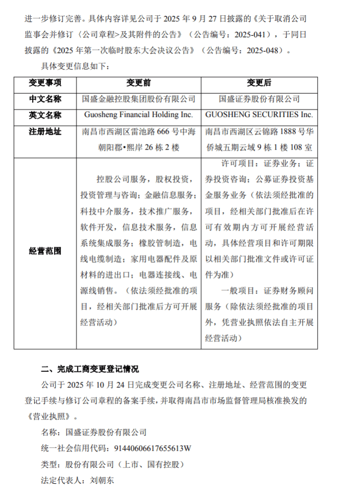
国盛金控10月26晚间披露公告,公司已于10月24日完成名称、注册地址、经营范围的工商变更登记及《公司章程》修订备案手续,正式更名为“国盛证券股份有限公司”,并取得新《营业执照》,原有的橡胶制造、电线电缆等非金融业务已全部剥离,仅保留证券相关的许可项目与一般项目,业务集中度显著提升。
据公开信息,国盛证券官网已完成焕新调整,例如Logo由原国盛证券有限责任公司的蓝色标识,变更为原国盛金控的红色标识;官网首页公司名称更新为“国盛证券股份有限公司”,公司简介同步调整,突出“江西省省属唯一证券全牌照企业”的定位;此外,原国盛金控官网已跳转至新国盛证券官网,实现品牌渠道的统一。
图为国盛证券新官网样式。

图为国盛金控变更国盛证券的细节展示。
记者整理并复盘了这次更名以及带来的影响,具体有五大看点。
一是本次为何变更?核心目的在于通过吸收合并全资子公司“国盛证券有限责任公司”,实现“聚焦主业、优化治理、提升效率”的战略目标。
国盛证券曾对此有过解释,一方面,国盛证券为江西省省属唯一证券全牌照企业,吸收合并后以“国盛证券”为主体运营,可进一步强化这一身份属性,提升品牌效应;另一方面是为优化管理流程,通过合并减少母公司与子公司间的决策层级,解决“管理决策等流程过多的限制和制约”,进而节约管理成本、提升决策与运营效率。如今来看,“新国盛”的核心优势在于资源整合能力。

展开全文
图为国盛证券曾在两年前对更名做出的解释。
值得一提的是,根据上市公司监事会改革要求,国盛证券也同步取消监事会,原监事会的监督职责由董事会下设的审计委员会承接。公司在公告中表示,此举是“结合吸收合并完成后作为上市证券公司的经营发展需要”作出的优化,旨在简化治理层级,提升监督效率,符合证券行业公司治理的实践趋势。记者注意到,赵翠英、黄强、兰汪等3名监事离任后仍在国盛证券担任其他职务。
二是国盛金控A股简称即将变化。公司披露,后续将向深交所申请变更公司A股证券简称。
近年来,已有金融街证券、麦高证券、高盛(中国)证券、国新证券、诚通证券、国投证券、华源证券、天府证券、国泰海通证券、国联民生证券、北京证券等11家券商更名,而国盛证券此次更名工作自2024年初启动至2025年10月落地历时近2年。
2024年1月30日,国盛金控召开2024年第一次临时股东大会,审议通过《关于公司拟吸收合并全资子公司国盛证券有限责任公司的议案》,明确吸收合并后将注销国盛证券有限责任公司法人资格,公司自身承接其全部业务、资产及负债。今年2月19日,公司中国证监会出具的批复文件,正式核准上述吸收合并事项,并完成业务许可证更新、客户与员工衔接等工作。
10月24日工商变更的完成,标志着吸收合并的核心法律程序落地,公司聚焦证券主业的战略进入实质运营阶段。
三是同日披露的2025年三季报显示,公司前三季度营收、净利同比均大幅增长,证券经纪业务为主要增长动力。
2025年前三季度,国盛证券实现营业收入18.56亿元,同比增长46.84%;实现归属于上市公司股东的净利润2.42亿元,同比增长191.21%,净利增速显著高于营收增速,盈利水平大幅提升。
公司在三季报中解释,营收增长“主要系本期证券经纪业务收入同比增加所致”。证券经纪业务收入增长通常与市场交易活跃度、客户资产规模提升相关,反映公司证券主业中的基础业务表现亮眼,为整体业绩增长提供支撑。
整体来看,国盛证券近三年基本面持续回暖,2022年因市场环境承压,营业收入15.46亿元同比下滑24.49%;2023年迅速反弹,营业收入17.13亿元同比增长10.81%;2024年营业收入进一步增至19.07亿元,营业利润、净利润分别同比大增46.44%、56.06%;2025年上半年交出“营业收入10.82亿元(+32.51%)、净利润2.43亿元(+109.92%)”的成绩单。
四是新旧交替平稳过渡,公司新高管团队已经就位。
不久之前的10月24日,国盛证券刚完成董事会换届选举,并聘任新一届高级管理团队,任期自2025年10月24日起计算,任期三年。有行业观点认为,专业化管理团队有望为公司在财富管理、风险管理等领域带来新动能。截至目前,为推进好新国盛证券的工作,国盛证券招聘不少市场化人才。
一方面,国盛证券新一届管理团队共7人,涵盖经营管理、财务、合规、信息技术等关键领域,平均拥有超过20年金融行业从业经验。
赵景亮为公司总经理;张昌生为公司副总经理兼财务负责人;聘任董东为公司副总经理;聘任朱宇为公司副总经理;聘任唐文峰为公司合规总监(需取得监管认可)、首席风险官;聘任刘公银为公司董事会秘书;聘任陆修然为公司首席信息官。陆箴侃、欧阳罗、胡正、郭亚雄等4名董事因任期届满离任,不再担任公司任何职务;刘详扬不再担任董事及高管职务,但继续在公司任职。
目前来看,刘朝东仍为国盛证券董事长,他此前担任国盛金控董事长,具备丰富的金融监管与企业管理经验,曾任江西省委组织部干部三处处长、江西省高速公路投资集团有限责任公司党委委员、副总经理等职。
最受关注的就是新总经理赵景亮的到岗。财联社已在《国盛证券总经理即将到位,财达证券副总赵景亮担纲,年龄与能力都是硬指标》报道中有过跟踪。履历显示,赵景亮在金融领域深耕多年,工作经验覆盖银行、基金、券商三大金融领域,这与“新国盛”多元化业务布局的需求匹配。

图为国盛证券新一届高管团队。
另一方面,国盛证券第五届董事会由11名董事组成,其中非独立董事7名(含1名待选举的职工代表董事)、独立董事4名,任期三年。董事会下设战略委员会、提名与薪酬考核委员会、审计委员会、风险控制委员会四个专门委员会,各委员会均由独立董事占多数并担任召集人。其中,战略委员会主任委员由刘朝东担任,审计委员会主任委员为会计专业人士袁业虎,提名与薪酬考核委员会及风险控制委员会主任委员分别由程迈、周江昊担任,治理架构进一步完善。
五是行业关注国盛证券财务报表口径调整等事项。
国盛证券在三季报中特别说明,“因吸收合并国盛证券有限责任公司事项尚未完全完成财务整合,本次季报仍按一般企业财务报表口径披露”;待吸收合并完成后,“将按照财政部关于证券类金融企业的财务报表格式进行披露”。财务报表口径的调整,将影响资产负债结构、利润表项目分类等呈现方式,投资者需关注后续年报中财务数据的口径变化,避免数据对比偏差。





评论