大众点评迎来对手高德

记者 钱玉娟
今年6月,在外卖大战正酣时,原本在北京望京高德地图总部工作的产品经理李刚,和20多位同事一起被秘密调往杭州西溪阿里全球总部园区。他们进驻到此前一直未启用的C4楼,开始了全封闭办公。
在长达三个月的时间里,只有阿里巴巴集团和高德地图的管理层知道这个团队,并为他们配备了独立安保、额外门禁和专人送餐。
这种程度的保密项目,在阿里巴巴集团内部也极为罕见。
9月10日,在阿里巴巴成立26周年当天,这个保密项目揭晓,由高德地图CEO郭宁直接领导的团队,完全从0到1的开发,推出了基于用户行为产生的榜单“高德扫街榜”。该产品已于9日晚在高德地图App内上线,并被放在首页的突出位置。
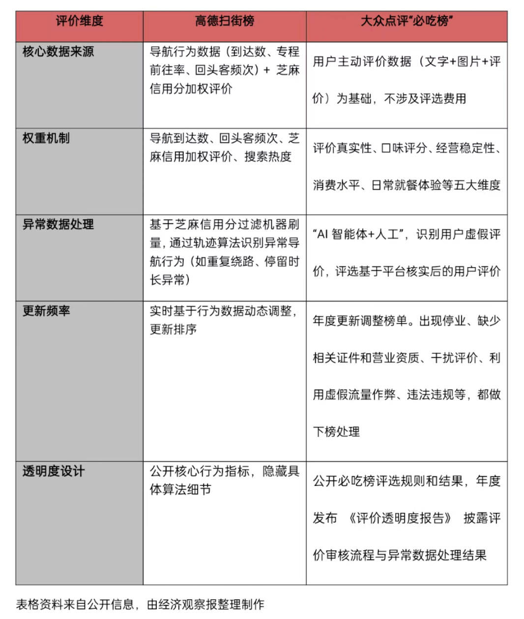
“高德扫街榜不是一个流量榜,也不是一个广告榜,更不是一个网红榜,它永不商业化。”郭宁称,在用户多维度的真实行为数据基础上,高德还首次引入了支付宝芝麻信用体系,结合用户信用等级为可信评价加权,进一步过滤虚假评价,确保榜单真实可信。
在本地生活的到店服务场景中,美团旗下大众点评的“必吃榜”“必住榜”“必玩榜”,一直是餐饮、酒旅领域的核心评价体系。而今,高德扫街榜不仅有各地的美食榜单,还针对必去景点、必住酒店打造了年度“状元榜”,和大众点评直接形成对垒阵势。
也许是嗅到了火药味,9月10日,在高德扫街榜发布半小时前,美团宣布,大众点评即日起“重启”品质外卖服务,还将通过B端自研大模型,以“AI+真实高分”为用户提供可靠决策。

展开全文
重构评价体系
李刚自去年开始负责高德地图的内容业务,与用户交流得到的反馈是,一些高分推荐会踩坑,一些低分但经营多年的店面成了不错的选择;不少小老板苦于冲榜、刷分。
高德上每天有1.7亿用户出行导航,有1.2亿次生活服务相关的搜索,有1300万个生活服务目的地。李刚想,高德能否给用户做一个更好的线下服务信用体系?
在李刚的前期规划里,这个体系的“更好”之处在于,它是一个从零开始的榜单产品,榜单和评分会基于高德用户实时的出行行为数据以及真实评价数据,每天更新一次。
经济观察报记者获悉,除了高德推出的年度“状元榜”一年更新一次外,由“烟火小店”“轮胎磨损榜(专程前往)”“多次前往(回头客)”“本地人爱去”几类标签页构成的扫街榜,每天都会在实时数据下更新。
今年5月底,李刚将这一产品想法提报至高德地图管理层,6月初被准许立项,之后,李刚团队迁至杭州秘密开发。过程中,李刚直接向郭宁汇报,整个项目的进展则由郭宁直接向阿里巴巴集团CEO吴泳铭汇报。
高德扫街榜的团队,也从20多人扩张到上百人。李刚称,“时间确实比较赶”,日活(DAU)1.7亿人次、月活(MAU)8.9亿人次的高德,每年会在十一黄金周迎来流量峰值,而高德扫街榜要在十一假期前上线。
高德扫街榜根据近一年5132万人13亿次导航228亿公里计算筛选出用户多次反复前往的118万家店铺,李刚称,这是通过阿里通义千问大模型和空间智能方式梳理出的用户行为数据和真实评价。
李刚介绍,高德扫街榜主打美食,但也涉及其他品类,由于上榜商家规模大,覆盖品类多,在数据质量、图像识别以及评价真实性等方面的工作量庞杂,团队内部甚至会采取“红蓝对抗”的逻辑,由两支专人队伍对榜单质量进行校验。
直击大众点评
李刚不避讳谈及高德地图早前基于平台数据对吃、住、玩等本地生活服务的到店、到目的地等场景,推出过“高德指南”等榜单产品。

与某一榜单或原有评分体系不同,李刚称,高德扫街榜是由榜单、评分和真实评价组成的一套信用体系。
显然,高德不再甘于做“路过的流量”,而想成为“消费的起点”。
在本地生活领域,大众点评成立至今已有22年之久,是全球最早建立的独立第三方消费点评网站,一直被认为是消费市场上“决策流量”的统治者。
近几年,有内容种草模式的小红书涉足本地生活场景,还有以携程为代表的OTA平台面向餐饮、酒旅推出“美食林”和口碑榜等评价体系,但是,大众点评构建的是一个从搜索、浏览海量UGC(用户生成内容)评价到购买团购以及到店核销,进而再评价的完整闭环。
“这个闭环既绑定了用户,也深度绑定了商家。”一位商家的连锁门店在今年5月又一次入选大众点评“必吃榜”,同样是完全不知情地上榜,他的一个门店也出现在高德扫街榜,成为当地“多次前往”美食店的第一名。
这位商家是首次从记者口中听说高德扫街榜,并发现自家门店在高德上有4.6分,明显高于大众点评的4.3分,但前者评价数仅百条,与大众点评上已经过万条的评价数量悬殊。
互联网产品经理出身的陈静,既是高德的深度用户,也是一名使用大众点评长达18年的高V用户。陈静认为,任何一个内容或社交平台的活跃度,都依赖于意见领袖的分享。高德扫街榜基于用户重复导航数据(用脚投票)的逻辑并不具有普遍意义。“只能筛选出少数好吃、特别或知名度高的商家,大部分商家没有太多曝光机会”。
陈静选择观望高德扫街榜未来的商家覆盖、扩增情况,他认为一旦参与互动的人少,用户和商家的热情都会淡下去。
大众点评20多年积累了海量UGC,官方数据显示,过去一年累计有3.63亿条真实评价,其中日均“带图评价”浏览量同比上升11%,差评优先查看率达到14%,优先查看差评的用户数同比提升36%。
这些图文评价都是大众点评用时间沉淀下的社交资产,很难被其他产品短期复制。另外,美团最新公告称,大众点评2016年上线“品质外卖”便成为美团外卖的一个入口。截至9月10日,全国超1400家2025“必吃榜”上榜餐厅、近30家2025“黑珍珠”上榜餐厅以及近1500家高星酒店餐厅均已入驻大众点评“品质外卖”。
补贴战开启
在高德扫街榜发布时,郭宁引用阿里巴巴集团创始人马云的一句话,“技术不仅要追求星辰大海,更要呵护人间烟火”,启动了“烟火好店扶持计划”:投入超10亿补贴,既鼓励用户到店消费,也进一步扶持非品牌连锁、中小规模的烟火小店,实现客流和交易的双增长。
同一日,美团除了升级“品质外卖”,还针对优质餐饮小店发放最高5万元的助力金。
同样聚焦“烟火小店”的还有抖音生活服务,其也在9月10日加码对中小商家的扶持计划。
2024年末,抖音本地生活曾测试接入高德地图。抖音相关人士告诉经济观察报记者,高德地图也曾以小程序入驻抖音开放平台,两个大厂的“牵手”曾一度被认为是联合抗击美团、滴滴。
从现实看,当高德在到店场景上再进一步时,曾经的“盟友”间暗流涌动。要知道,在本地生活服务的竞争格局中,抖音先一步在美团雄踞的市场上分得了一杯羹,而今高德入侵,又一场补贴大战吹响号角,新的“三国杀”来势汹汹。
本地生活野望
阿里巴巴已经让外界看到了它在外卖、即时零售等到家业务上的重投,而今高德地图全面升级将火力点延伸至到店场景。
钱塘企业家与创新研究所副所长钟鸿钧分析,新战事下,担纲排兵布阵重任的,不是蒋凡管理下的电商事业群,而是高德地图。吴泳铭点将郭宁背后,不能忽略的是阿里巴巴合伙人、高德地图董事长刘振飞。
工程师出身的刘振飞,9月10日在内网发文强调,真实、信任不仅是服务消费最重要的基石,也是阿里巴巴做了20多年的事。高德借扫街榜最终推动一个“良币驱逐劣币”的健康消费环境——让消费者敢于消费、选择变得简单;让好服务被看见、好商家能赚钱。
其实,摆脱单纯的工具属性,利用国民级出行应用的绝对流量优势,成为连接线下消费的入口和枢纽,高德早就在本地生活服务领域积蓄了野心。
2014年,高德被阿里巴巴全资收购,彼时刚掌舵高德的阿里巴巴合伙人俞永福强调要做好地图这一底层基础设施,对O2O的态度是“全面退出”,坚决不做“团购导航”。
不论是地图数据的精准采集、更新维护,还是路线规划、路况预测等功能的智能化开发都需要持续烧钱,这让高德地图长期困在亏损的魔咒中。
2020年,美团的崛起似乎成了阿里巴巴的心头大患。当年,高德对外发布了类似大众点评的产品“高德指南”,业务触角还深入到餐饮和酒旅团购。自此,高德在地图导航的主赛道外加码了本地生活。
在阿里巴巴的众多业务集团中,高德算是直面美团竞争的独立生态平台。在前任董事长俞永福的带领下,高德先是在2021与飞猪、饿了么合并成为“生活服务板块”,后于2023年合并口碑网,口碑网曾是对标大众点评的重要平台。
在2023年,高德既启动了“秒送”,布局跑腿业务,还与星巴克联合推出“沿街取”服务,在生活服务场景中不断深入。
2024年,高德地图App内的团购业务被更多关注起来,从餐饮到影院、商场、美容美发甚至健身瑜伽等休闲娱乐,它均透过精准定位覆盖,提供团购套餐、到店核销或履约秒送服务。也是在这一年,高德选择和本地生活的新玩家抖音合作,将后者的供给和流量引入平台中。
高德在阿里巴巴本地生活的战略中彻底独立,是今年与饿了么、飞猪拆伙。
今年2月,阿里巴巴集团2025财年第三季度财报显示,高德首次实现盈利。这一转机也证明了高德做本地生活“有利可图”。
反观美团,2024年核心本地商业的收入为2502亿元,经营利润达524亿元。虽然美团管理层未具体披露到店和酒旅相关业务的营收与利润,却将整体业绩增长归功其中。
“线下更赚钱。”一位阿里巴巴内部人士称,蒋凡虽然在财报电话会上表达预期,闪购和即时零售预计在未来三年内为阿里巴巴带来1万亿元的交易增量,但事实证明,当下的外卖大战是残酷的烧钱生意。反倒是到店业务小本补贴就能赚钱。
郭宁强调高德扫街榜绝不商业化,但高德深谙本地生活服务的商业之道,其导流与抽佣模式逐渐成熟,在App内通过整合美食、酒店、旅游等生活服务信息,为合作平台导入流量并获取佣金收入。
高德扫街榜发布时,飞猪出现在该榜的首批使用者名单中。用户通过飞猪和淘宝两个App首页的飞猪入口,进行酒店、景点的搜索,会看到“入选2025年某地酒店/景区状元榜”“某地酒店/景区扫街榜第几名”标识。
李刚称,不仅是飞猪,高德还愿意将榜单信息授权给合作伙伴。高德扫街榜产品并不是用户侧的信息打通,而是以开放态度面向美食、酒店、景点等360行的商家、平台等。他希望越来越多的商家、平台加入或使用高德扫街榜,在帮助用户作选择决策的同时,也帮助高德丰富新产品的覆盖类别。






评论