足协是有处罚权的。但最近看到的处罚决定,为啥都是副主任签发?
一段时间,有网友质疑中国足球协会,作为社会团体,是不是具有执法权和行政处罚权或者处罚权,出于好奇,也出于严谨,我就此专门请教了豆娘。
豆娘回复如下:足协处罚不一定属于行政处罚,需要根据具体情况判断。根据《行政处罚法》规定,法律、法规授权的具有管理公共事务职能的组织可以在法定授权范围内实施行政处罚。中国足协是依据《中华人民共和国体育法》成立的全国性体育社会组织,享有与足球运动有关的管理权、处罚权,其处罚权有法律依据和国家体育总局的授权,从这个角度看,足协的部分处罚具有行政属性 。
但是,足协作为社会团体,其大部分处罚是基于行业内部的自律管理规定,针对的是会员单位、俱乐部、球员等违反足球行业规则的行为,如对比赛中的违规行为进行罚款、停赛等处罚,这些处罚是依据足协自身的纪律准则和竞赛规则作出的,属于行业自律管理范畴,并非行政处罚。
也就是说,足协处罚大多数属于行业处罚,是有法可依的。
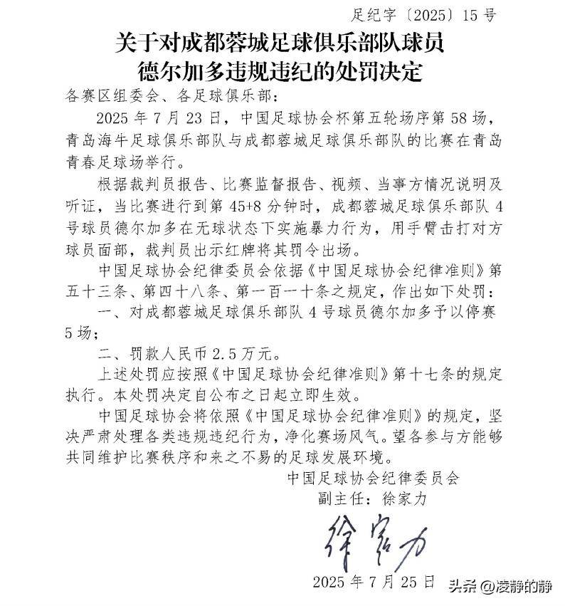
但是,我最近看到的几份处罚决定,很有意思,都是纪律副主任签发,而不是主任签发。
为什么呢?


展开全文


真是服了豆娘了,经搜索。原来截至2025年8月29日,中国足球协会纪律委员会主任一职暂无明确人选。中国足球协会纪律原主任为王小平,他于2009年开始担任该职务,2019年8月连任 。2023年3月23日,王小平涉嫌严重违法,接受中央纪委国家监委驻国家体育总局纪检监察组和湖北省监委监察调查 。2025年7月30日,湖北省松滋市人民法院公开宣判王小平受贿案,以受贿罪判处其有期徒刑十年六个月,并处罚金人民币七十万元 。
原来如此。我终于明白为什么都是副主任签发处分决定了。
依法依规,执纪必严。为了中国足球事业健康发展,我们应该坚决支持。








评论