2025本科专业就业盘点
本科专业的就业率一直是专升本学子在选择专业时非常重视的一个要素,老师整理了《2024年大学生就业报告》给出的关于23届本科生就业的信息。 这对于想要通过专升本扩展就业市场的同学们来说是一个很可靠的参考标准。快来跟马老师一起看看吧~
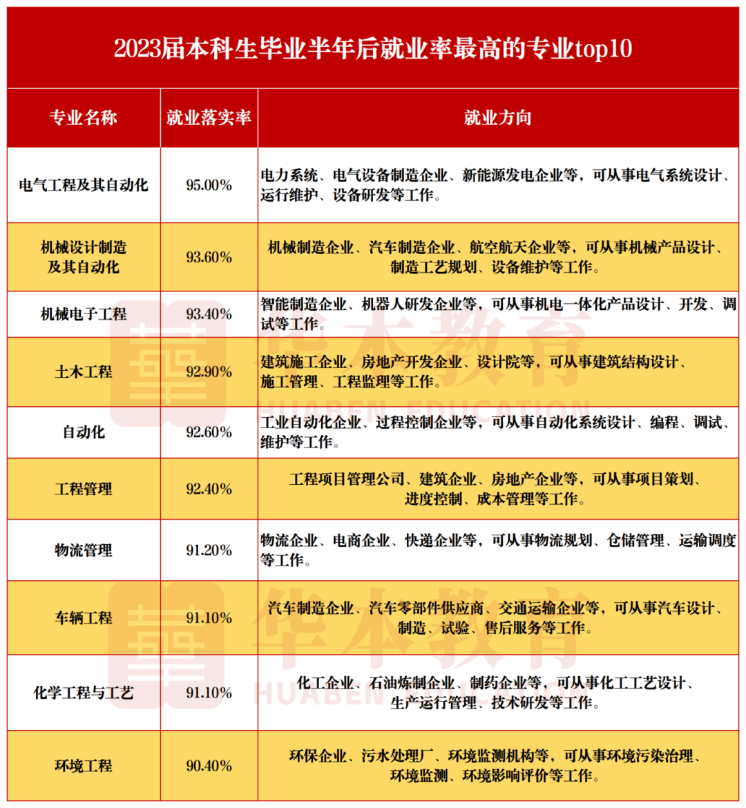
01 就业率前10的本科专业

本科就业top10
数据分析:
工科专业优势明显、占比高:制造业、能源、基建等传统行业对技术人才有持续且高量的需求,同时新能源、智能制造等新兴领域正在重塑就业格局。
交叉学科优势:如机械电子工程(机械+电子)、自动化(控制+计算机)等专业,因融合多领域技能,更适应产业升级需求。

智能制造
02 就业困难专业补救方法
相对来说,大多数文科专业的就业难度要高于工科专业。但是选择了冷门专业的同学们也不要太过心慌,选择自己热爱的专业并没有错。还是可以通过以下方法,提升自己的就业市场。
展开全文
考研换专业
最常见也是最有效的方式。如果你本科所学专业就业面窄,或兴趣不浓,完全可以通过考研选择一个更热门、更喜欢的专业。比如,一些文科背景的同学,可以通过考研转入教育学、新闻传播学、管理学等领域。
拓展专业技能
英语能力:无论是哪个专业,流利的英语都可能帮你进入外贸公司、跨国企业。
计算机技能:熟练使用Office、学习Python、数据分析等,能让你在很多岗位上脱颖而出。
考取专业资格证:如教师资格证、心理咨询师证、各种职业技能等级证等,增加专业含金量。
实习经验:提前接触社会,了解行业需求,能让你在毕业时更有竞争力。
熟练掌握各种通用的专业技能,可以让你在进入就业市场时拥有更多的选择,有足够的能力探索更大的就业领域。

AI技术
02 就业困难专业补救方法
相对来说,大多数文科专业的就业难度要高于工科专业。但是选择了冷门专业的同学们也不要太过心慌,选择自己热爱的专业并没有错。还是可以通过以下方法,提升自己的就业市场。
考研换专业
最常见也是最有效的方式。如果你本科所学专业就业面窄,或兴趣不浓,完全可以通过考研选择一个更热门、更喜欢的专业。比如,一些文科背景的同学,可以通过考研转入教育学、新闻传播学、管理学等领域。
拓展专业技能
英语能力:无论是哪个专业,流利的英语都可能帮你进入外贸公司、跨国企业。
计算机技能:熟练使用Office、学习Python、数据分析等,能让你在很多岗位上脱颖而出。
考取专业资格证:如教师资格证、心理咨询师证、各种职业技能等级证等,增加专业含金量。
实习经验:提前接触社会,了解行业需求,能让你在毕业时更有竞争力。
熟练掌握各种通用的专业技能,可以让你在进入就业市场时拥有更多的选择,有足够的能力探索更大的就业领域。

专业咨询规划






评论